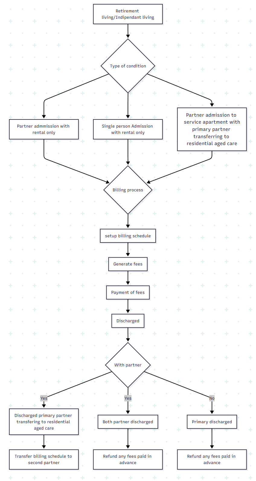
Retirement living/Independent living
a) Single person admitted to service apartment with rental only.
- Admission, setup billing schedule, generate fees, payment of fees.
- Discharged and refund any fees paid in advance.
b) Partner admission, admitted to service apartment with rental only.
- Setup billing schedule on primary partner.
- Generate fees, payment of fees, discharged both partner and refund any fees paid in advance.
c) Partner admission to service apartment with primary partner transferring to residential aged care.
- Setup billing schedule on primary partner.
- Generate fees, payment of fees,
- Discharged primary partner and transfer billing schedule to second partner.
d) Single person admitted to retirement village with an ingoing contribution.
- Admission, setup billing schedule, and accommodation payment
- Generate fees, payment of fees
- Create and post ingoing contribution invoice and payment of invoice.
- Generate DMF and CRF.
- Discharge
- Deduct unpaid fees from balance
- Refund ingoing contribution.
e) Single person admitted (with fees paid in advance) to retirement village with an ingoing contribution.
- Admission, setup billing schedule, and accommodation payment
- Generate fees, payment of fees
- Create and post ingoing contribution invoice and payment of invoice
- Generate DMF and CRF
- Discharge
- Refund fees paid in advance
- Refund ingoing contribution
f) Partner admission to retirement village with an ingoing contribution.
- Admission, setup billing schedule, and accommodation payment on primary partner.
- Generate fees, payment of fees
- Create and post ingoing contribution invoice and payment of invoice.
- Generate DMF and CRF.
- Discharge both partners.
- Refunding ingoing contribution
g) Partner admission to retirement village with an ingoing contribution primary partner transferring to residential aged care.
- Admission, setup billing schedule, and accommodation payment on primary partner.
- Generate fees, payment of fees
- Create and post ingoing contribution invoice and payment of invoice.
- Generate DMF and CRF.
- Discharge primary partner.
- Transfer billing schedule to second partner.
- Transfer ingoing contributions to second partner.
h) Partner admission to retirement village with an ingoing contribution second partner transferring to residential aged care.
- Admission, setup billing schedule, and accommodation payment on primary partner.
- Generate fees, payment of fees
- Create and post ingoing contribution invoice and payment of invoice.
- Generate DMF and CRF.
- Discharge secondary partner.
- Generate credit invoice for ingoing contributions to be used for the accommodation payment for the second partner in the residential aged care facility.
Home care
a) Intake of client with low income and asset
- Add client and the service entry.
- Import /Integrate funding claims from the scheduling system.
- Generate funding claims form
- Post funding journal
- Reconcile funding.
- Discharge client
b) Intake of client with high income and asset
- Add client and the service entry.
- Import /Integrate billing transactions from the scheduling system
- Generate billing invoices.
- Post billing journal
- Receive payment
- Import /Integrate funding claims from the scheduling system
- Generate funding claims form
- Post funding journal
- Reconcile funding.
- Discharge client
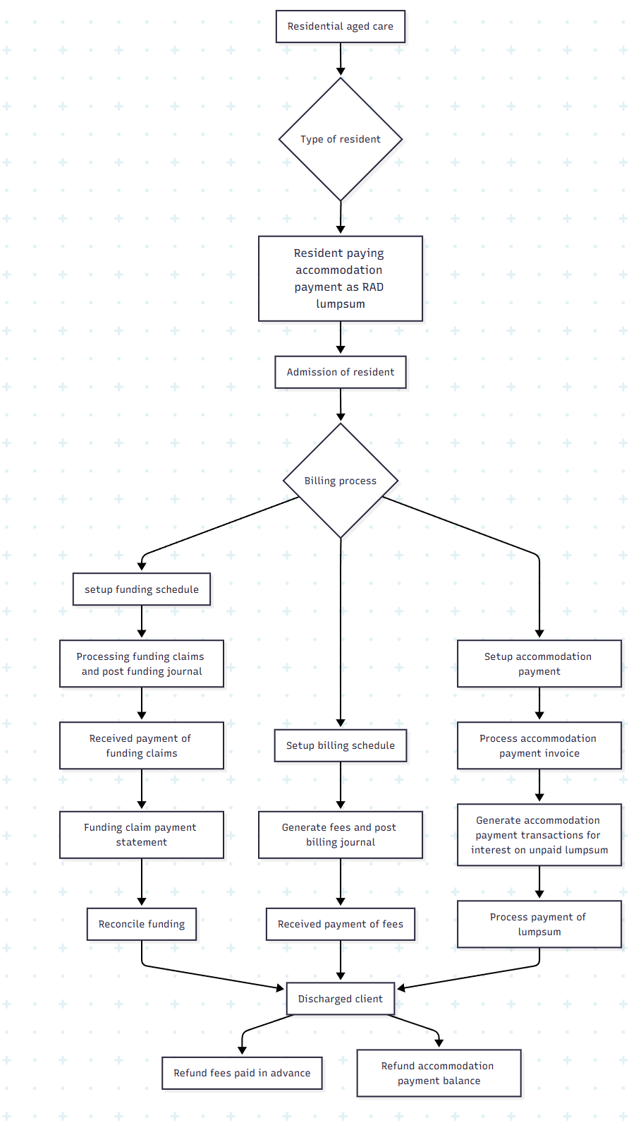
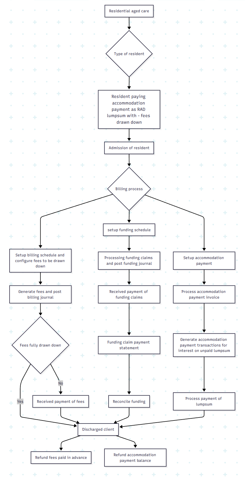
Residential aged care
a) Admission of supported resident
- Admission of resident,
- Setup billing schedule
- Setup Funding schedule
- Generate fees and post billing journal
- Processing funding claims and post funding journal
- Receive payment of fees
- Reconcile funding
- Discharge client
- Refund fees paid in advance.
b) Admission of resident paying accommodation payment as RAD lumpsum
- Admission of resident,
- Setup billing schedule
- Setup Funding schedule
- Setup accommodation payment
- Process accommodation payment invoice
- Generate accommodation payment transactions for interest on unpaid lumpsum
- Process payment of lumpsum
- Generate fees and post billing journal
- Processing funding claims and post funding journal
- Receive payment of fees
- Reconcile funding
- Discharge client
- Refund fees paid in advance.
- Refund accommodation payment balance.
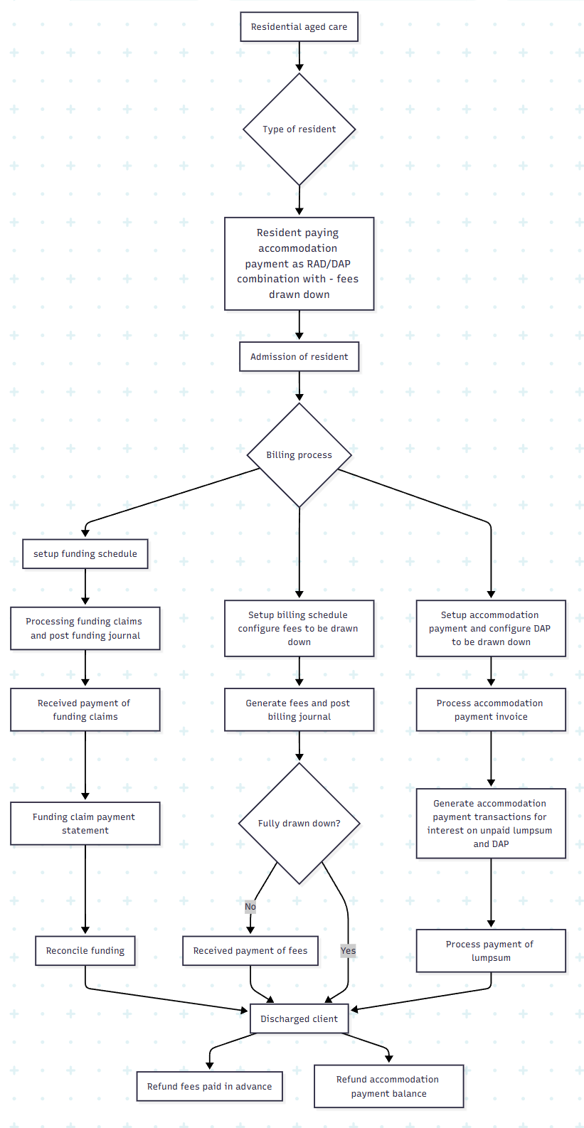
c) Admission of resident paying accommodation payment as RAD/DAP combination
- Admission of resident
- Setup billing schedule
- Setup Funding schedule
- Setup accommodation payment
- Process accommodation payment invoice
- Generate accommodation payment transactions for interest on unpaid lumpsum and DAP
- Process payment of lumpsum
- Generate fees and post billing journal
- Processing funding claims and post funding journal
- Receive payment of fees
- Reconcile funding
- Discharge client
- Refund fees paid in advance.
- Refund accommodation payment balance.
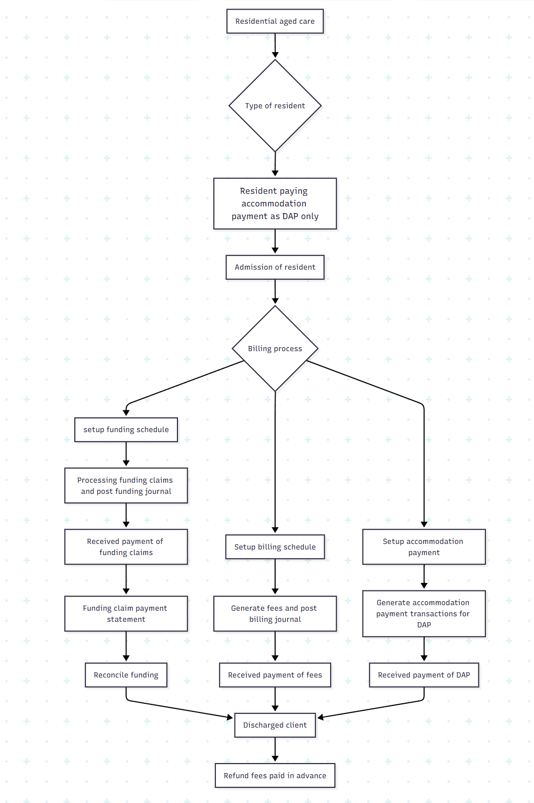
d) Admission of resident paying accommodation payment as DAP only
- Admission of resident
- Setup billing schedule
- Setup Funding schedule
- Setup accommodation payment
- Generate accommodation payment transactions for DAP
- Generate fees and post billing journal
- Processing funding claims and post funding journal
- Receive payment of fees
- Reconcile funding
- Discharge client
- Refund fees paid in advance.
e) Admission of resident paying accommodation payment as DAC only.
- Admission of resident
- Setup billing schedule
- Setup Funding schedule
- Setup accommodation payment including assessed amount
- Generate accommodation payment transactions for DAC
- Generate fees and post billing journal
- Processing funding claims and post funding journal
- Receive payment of fees
- Reconcile funding
- Discharge client
- Refund fees paid in advance
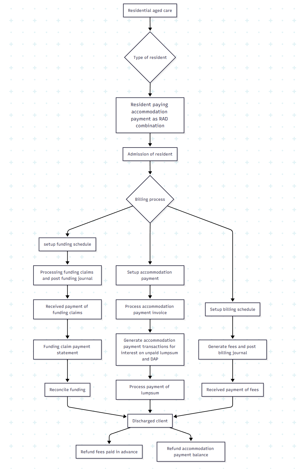
f) Admission of resident paying accommodation payment as RAC only.
- Admission of resident,
- Setup billing schedule
- Setup Funding schedule
- Setup accommodation payment including assessed amount for DAC
- Process accommodation payment invoice
- Generate accommodation payment transactions for interest on unpaid lumpsum
- Process payment of lumpsum
- Generate fees and post billing journal
- Processing funding claims and post funding journal
- Receive payment of fees
- Reconcile funding
- Discharge client
- Refund fees paid in advance.
- Refund accommodation payment balance.
g) Admission of resident paying accommodation payment as RAC/DAC combination.
- Admission of resident
- Setup billing schedule
- Setup Funding schedule
- Setup accommodation payment including assessed amount for DAC
- Process accommodation payment invoice
- Generate accommodation payment transactions for interest on unpaid lumpsum and DAC
- Process payment of lumpsum
- Generate fees and post billing journal
- Processing funding claims and post funding journal
- Receive payment of fees
- Reconcile funding
- Discharge client
- Refund fees paid in advance.
- Refund accommodation payment balance.

h) Admission of resident paying accommodation payment as RAD lumpsum with - fees drawn down.